
Muzeul în aer liber Göreme (turcă: Göreme Açık Hava Müzesi) reprezintă esența creștinismului cappadocian și este unul dintre principalele obiective turistice ale regiunii Cappadocia, Turcia. În cadrul muzeului se regăsesc cele mai valoroase biserici săpate în rocă cu cele mai bine conservate fresce.
Muzeul în aer liber Göreme este situat în Valea Göreme (turcă: Göreme Vadisi) și face parte din Parcul Național Göreme care este arie protejată a Turciei din anul 1964. Din anul 1985, UNESCO a recunoscut valoarea geologică, istorică, culturală și religioasă a regiunii prin includerea Parcului Național Göreme și a formațiunilor stâncoase din Cappadocia în patrimoniul mondial.


Scurt istoric
În secolele IV–VI apar primele comunități creștine în Cappadocia. Aceste comunități sapă locuințe, schituri și capele în tuful vulcanic al regiunii. Tradiția monastică din zonă a fost puternic influențată de Sfântul Vasile cel Mare (329–379), episcop al Cezareei, care a promovat viața de comunitate și învățătura prin rugăciune și muncă.
În secolelele IX–XI are loc apogeul complexului monastic din Göreme. În această perioadă sunt săpate și decorate cele mai multe biserici din cadrul muzeului, multe pictate cu fresce în stiluri bizantine. Această epocă coincide cu renașterea artistică din perioada bizantină macedoneană.
În secolele XII–XIII activitatea monastică din Göreme începe să scadă ca urmare a invaziilor și schimbărilor politice (selgiucizi, mongoli). Complexele sunt folosite încă de comunități locale în scopuri practice (ex: fermierii au săpat găuri în podele pentru a servi drept teascuri și cuptoare).
În secolele XIV–XV bisericile continuă să fie utilizate sporadic, dar multe dintre ele cad în uitare. Frescele se acoperă cu fum de la lumânări sau sunt parțial deteriorate.
În secolul al XX-lea, Cappadocia este redescoperită de către arheologi și istorici de artă europeni ce își îndreaptă atenția asupra bisericilor rupestre. Încep lucrări de restaurare și consolidare.
Biserica cu Cataramă (turcă: Tokalı Kilise; engleză: Buckle Church) este situată în afara Muzeului în aer liber Göreme, la aproximativ 50 m de acesta, dar face parte din cadrul muzeului. Biserica este considerată cea mai valoroasă dintre bisericile rupestre din Cappadocia, atât din punct de vedere artistic cât și teologic, datorită frescelor sale remarcabile. Restaurarea Bisericii Tokali s-a finalizat în anii 1980.
Biserica cu cataramă este de fapt un ansamblu format din 4 părți: Biserica Veche, Biserica Nouă, Paraclisul Lateral și Biserica Inferioară.
Biserica Tokalı a început ca un schit simplu pentru un călugăr solitar în jurul anilor 800 d.Hr. Camera era mică, fără picturi, și este situată în partea stângă intrării în actuala Biserică Tokali. Majoritatea cercetătorilor consideră această încăpere drept “cameră de depozitare”, dar profesorul Robert Oosterhout accentuează faptul că Biserica Tokali a fost construită în jurul și prin urmare, după acest schit.
Biserica Veche a fost săpată în tuful vulcanic în jurul anului 915 d.Hr. Această biserică avea inițial o singură navă și boltă semicilindrică. Absida acestei biserici a fost distrusă la construcția noii biserici, iar ce a rămas din ea servește în prezent ca intrare Biserica Nouă.
Biserica Veche era decorată în nuanțe palide de roșu și verde cu scene din Noul Testament și chipuri de sfinți pictate în benzi. Fiecare parte a bolții are trei benzi delimitate de linii roșii și roz. Fiecare bandă prezintă cinci scene pe un fundal uniform de iarbă verde și cer albastru. În ordine cronologică și în sensul acelor de ceasornic, acestea înfățișează nașterea lui Isus (benzile superioare), slujirea (benzile din mijloc) și moartea (benzile inferioare).
Cele 30 de scene pictate reprezintă cea mai extinsă narațiune continuă a oricărei biserici rupestre din Cappadocia.



Biserica Inferioară a fost construită ca loc de veci la câțiva ani după Biserica Veche. Biserica Inferioară prezintă o cameră centrală cu boltă semicilindrică și două culoare laterale cu tavan plat. Nu există ferestre sau picturi.
Camera centrală este separată de culoarele laterale prin arcade. Aceste arcade sunt susținute de stâlpi reconstruiți.
În partea stângă a bisericii, după ce cobori scările din Biserica Veche, există o mică încăpere cu două morminte. Pe culoarul stâng al bisericii, în perete, există două nișe funerare arcuite.


Biserica Nouă a fost sculptată și pictată în jurul anului 960 d.Hr. Noua Biserică Tokalı reprezintă un monument deosebit de important, fapt evidențiat de mai multe aspecte: construcția ei a impus demolarea absidei sacre a Vechii Biserici Tokalı, decorarea s-a realizat cu pigmenți albaștri extrem de costisitori și chiar cu aur autentic, iar programul iconografic a atins un nivel de rafinament teologic neegalat.
Două mari cicluri de fresce domină: ciclul cristologic și viața Sfântului Vasile cel Mare. Ca și în Biserica Veche, ciclul lui Hristos redă Nașterea, minunile și Patimile, însă într-o execuție mult mai rafinată, apropiată de cea a atelierelor din Constantinopol. Scene majore precum Înălțarea, Pogorârea Duhului Sfânt și Trimiterea Apostolilor ocupă locuri centrale pe bolta bisericii.
Ciclul Sfântului Vasile este deosebit de important pentru că există doar două astfel de reprezentări în Cappadocia. Frescele din Tokalı prezintă primele episoade din viața sfântului: disputele teologice, întâlnirea cu Sfântul Efrem Sirul, rugăciunea arienilor și a ortodocșilor, dar și înmormântarea sa.









Paraclisul Lateral este ultimul spațiu al complexului care a fost săpat în tuful vulcanic. Încăperea prezintă o singură navă cu o absidă simplă și o boltă semicirculară. Funcția exactă a acestei capele rămâne incertă. Se presupune că a fost gândită ca anexă, poate pentru slujbe mai restrânse sau ca spațiu de rugăciune particulară. Cea mai valoroasă parte a bisericii este însă inscripția dedicatorie, aflată pe peretele din stânga absidei, unde se consemnează: “Acest sanctuar a fost pictat de Nikephoros prin patronajul slujitorului lui Dumnezeu, Leon, fiul lui Constantin. Cei care citesc aceasta, rugați-vă lui Dumnezeu pentru ei. Amin.”

Mai multe despre Biserica Tokali poți citi aici.
Muzeul în aer liber Göreme
Reunește, pe un spațiu restrâns, 15 biserici și 11 refectorii, datate cel mai probabil în secolul al XI-lea. Bisericile din cadrul muzeului sunt pictate prin 2 tipuri de tehnici: pictură realizată direct pe suprafața stâncii și pictură realizată pe stâncă cu tehnici secco (tempera) și frescă.
Noi am vizitat muzeul în sensul invers acelor de ceasornic și așa voi prezenta obiectivele în continuare.

1. Mănăstirea de maici


Se prezintă sub forma conului de tuf vulcanic aflat pe partea stângă a intrării în Muzeul Göreme. La primul nivel se află sala de mese, bucătăria și câteva încăperi, iar la etajul al doilea se păstrează ruinele unei capele. La etajul al treilea, accesibil printr-un tunel, se găsește biserica propriu-zisă, construită în plan cruciform, cu o cupolă sprijinită pe patru coloane și trei abside. Un detaliu deosebit este templonul absidei principale, element rar păstrat în bisericile din Göreme.
Majoritatea etajelor superioare s-au prăbușit în timp și sunt închise vizitatorilor.
Mănăstirea de călugări


Este situată vizavi de Mănăstirea de maici, pe partea dreaptă după ce treci de turnicheți. Deși pare simplă din exterior, interiorul său conține chilii, mici capele, camere de rugăciune, o zonă de depozitare a alimentelor și o bucătărie.
Mănăstirea de călugări nu poate fi vizitată la interior.
2. Capela Sfântului Vasile (turcă: Aziz Basil Şapeli)
Este datată în secolul al XI-lea și este o biserică compactă, cu o singură navă și cu picturi limitate. Interiorul reprezintă cea mai slabă măiestrie din Göreme. Pereții capelei sunt strâmbi, iar suprafața rămâne foarte aspră.

3. Sf. Dimitrie; 4. Sf. Gheorghe; 5. Sf. Vasile;
6. Sf. Teodor; 7. Sf. Ecaterina.
Pronaosul este o cameră lungă, dreptunghiulară, cu acoperiș plat, unde 12 morminte sunt sculptate în podea. În perete se pot observa morminte mici pentru bebeluși și copii. În capătul îndepărtat al pronaosului se află o nișă funerară (=arcosolium). O frescă a Sfintei Ecaterina, martiră din Alexandria, îmbrăcată în haine imperiale poate fi de asemenea observată în pronaos.
Nava capelei prezintă boltă semicirculară și trei abside cu iconostas și altar grosolan. În absida principală, pe partea de est, este reprezentat Iisus ținând Sfânta Scriptură.
Pe stâlpul din dreapta absidei principale poate fi observată o frescă a Fecioarei Maria cu Pruncul, singura frescă din cadrul capelei care nu a fost pictată direct pe piatră. La picioarele acesteia se poate observa, estompat, o figură masculină miniaturizată care se prosternează la picioarele Fecioarei. O fotografie din anii 1920 prezintă o imagine mai puțin deteriorată a acestei fresce. În această fotografie se poate distinge o inscripție lângă imaginea masculină de la picioarele Fecioarei Maria care spune: “Doamne, ajută-l pe robul tău Ignatie, călugărul”. Inscripțiile funerare includ rareori un titlu după prenume, așa că această inscripție dedicatorie a unui călugăr este o excepție notabilă.


Peretele nordic îl înfățișează pe Sf. Vasile cel Mare, Episcop de Cezareea (stânga) și Sf. Teodor pe un cal roșu (dreapta). Pe peretele sudic este reprezentat Sf. Gheorghe pe un cal alb. O mică frescă a Sfântului Dimitrie poate fi observată în dreapta reprezentării Fecioarei Maria cu Pruncul. Modele geometrice roșii împodobesc tavanul și arcadele capelei.


Mai multe despre Capela Sfântului Vasile găsești aici.
3. Biserica Elmali / Biserica Mărului (turcă: Elmalı Kilise)
Este una dintre cele mai bogat pictate biserici, iar calitatea picturii este una dintre cele mai avansate din Cappadocia.

8. Înălțarea; 9. Fecioara Maria; 10. Nașterea Domnului; 11. Adorația magilor;
12. Trădarea lui Iuda; 13. Răstignirea
14. Coborârea la iad; 15. Schimbarea la față; 16. Botezul; 17. Învierea lui Lazăr;
18. Intrarea în Ierusalim; 19. Punerea în mormânt; 20. Cina cea de Taină.
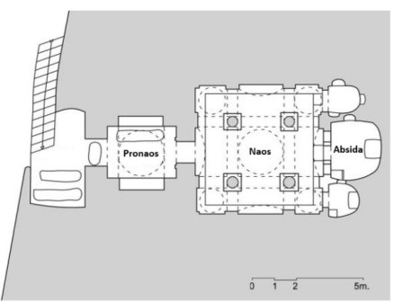
Biserica a fost sculptată în tuf în jurul anului 1050 d.Hr. și prezintă un plan de cruce înscrisă într-un pătrat. La interior, biserica prezintă o cupolă centrală ce se sprijină pe patru coloane late și 3 abside. Frescele de la interior nu sunt aranjate într-o secvență narativă ci prezintă scene independente, în mare parte din viața lui Iisus Hristos (ex: Cina cea de Taină, Trădarea lui Iuda, Răstignirea, Învierea și Înălțarea). Cupola îl prezintă pe Hristos Pantocrator, iar în pandantivi apar Arhanghelii.

Mult mai multe detalii despre Biserica Elmali poți citi aici.
4. Capela Sfintei Barbara (turcă: Azize Barbara Șapeli)
A fost construită cel mai probabil tot în secolul al XI-lea d. Hr. și prezintă un plan în cruce cu o cupolă situată deasupra a două coloane orientale.

2. Sf. Gheorghe și Sf. Teodor; 3. Sf. Barbara;
4. Fecioara Maria cu Pruncul.
Interiorul capelei are puține fresce cu sfinți, însă impresionează prin numeroasele picturi roșii ce înfățișează cruci, figuri de animale și motive geometrice variate.






Mai multe despre Capela Sfintei Barbara găsești aici.


5. Biserica Șarpelui / Biserica Sfântului Onofrie (turcă: Yılanlı Kilise)
A fost săpată în tuful vulcanic în secolul al XI-lea și prezintă un plan dreptunghiular cu o boltă semicilindrică transversală. Spre sud există un spațiu pentru morminte cu tavan plat.

8. Sf. Teodor; 10. Sf. Împărați Constantin și Elena.
Biserica rămâne neterminată, probabil datorită incursiunilor selgiucide din anii 1070.
În jurul anului 1100 d.Hr., pe fondul declinului comunității creștine, pronaosul a fost adaptat pentru a funcționa ca navă a unei biserici. Meșterii au adăugat un mic pronaos prevăzut cu un arcosolium (pentru donator), o absidă în miniatură pe peretele estic și o nișă protetică lângă intrare, transformând astfel spațiul inițial într-o adevărată navă bisericească.
În interiorul absidei este reprezentată scena Deisis cu Fecioara Maria, Iisus și Ioan Botezătorul.
La intrarea în biserică, în partea centrală se remarcă portretul lui Iisus ținând Biblia, iar spre stânga, de dimensiuni mai mici, este reprezentat donatorul lăcașului.

Pe partea estică a bolții apar Sf. Onisim, Sf. Gheorghe pe cal alb ucigând balaurul, Sf. Teodor pe cal roșu, dar și Elena ținând Adevărata Cruce împreună cu fiul ei, împăratul Constantin cel Mare.
Pe partea vestică a bolții este reprezentat Sf. Onofrie, gol și cu părul lung, urmat de Sf. Toma binecuvântând și Sf. Vasile ținând o carte.


6. Biserica Pantocrator (turcă: Pantokrator Kilisesi)



Biserica poate fi accesată urcând pe o scară. Nu se poate intra la interior, dar se poate privi prin gratiile ușii. La interior se poate vedea o frescă cu Iisus Hristos Pantocrator în absidă. Numeroase morminte pot fi observate atât la intrare cât și în interiorul bisericii.
7. Biserica Crucii Malteze (turcă: Malta Haçı Kilisesi)
Biserica are un plan de cruce malteză înscris într-un dreptunghi, cu trei abside. La intrare se află două morminte, iar în pronaos un al treilea. Naosul este susținut de patru coloane și acoperit de cinci cupole. Interiorul păstrează peste 20 de picturi murale cu motive de cruce malteză.











La parter se află intrarea în bucătărie (în dreapta) și intrarea în refectoriu (în stânga).




8. Biserica Întunecată / Biserica Karanlik (turcă: Karanlık Kilise)
Este una dintre cele mai spectaculoase biserici din cadrul Muzeului în Aer Liber din Göreme și din Cappadocia.

10. Nașterea Domnului; 11. Adorația magilor; 12. Botezul; 13. Intrarea în Ierusalim; 14. Schimbarea la față; 15. Învierea lui Lazăr; 16. Învierea; 17. Trădarea de către Iuda;
18. Răstignirea; 19. Cina cea de Taină; 20. Femeile la mormânt;
21. Înălțarea.
Biserica datează de la sfârșitul secolului al XI-lea și prezintă un plan de cruce înscrisă într-un pătrat, cu patru coloane, cinci domuri și trei abside. Biserica și-a primit numele de la faptul că primește foarte puțină lumină prin fereastra din pronaos și, din acest motiv, culorile picturilor și-au păstrat vivacitatea timp de secole.
Biserica Întunecată a fost biserica principală a unui complex monastic. Mănăstirea a fost construită în vârful Văii Göreme și avea o arhitectură grandioasă. Planul original al mănăstirii este greu de reconstituit din cauza eroziunii și a terasei moderne. Se presupune că avea o altă intrare și un zid pe partea nordică.
Complexul era organizat în jurul unei curți mici, cu trei laturi, și un portic cu două etaje (5×14 m). Nivelul inferior, deschis, s-a prăbușit, iar cel superior, închis, avea acoperișuri arcuite și travei cu cupole. Fațada impresionează prin uși încastrate, pilaștri, o arcadă lungă cu 19 nișe în formă de cheie decorate cu cruci malteze și motive geometrice roșii tipice Cappadociei.



În partea dreaptă cum te uiți spre scările ce urcă în Biserica Întunecată se află sala de mese (=refectoriul), cu o masă lungă de 15 m, bănci săpate în piatră și abside la capete.
Între intrarea în refectoriu și intrarea în biserică se află o frescă cu Fecioara Maria, Pruncul și doi arhangheli.





Pronaosul este orientat oblic și conține singura fereastră a bisericii. În domul central al naosului este reprezentat Hristos Pantocrator, iar în cele patru domuri mici sunt cei patru arhangheli: Gabriel, Mihail, Rafael și Azrael.
Fotografii de la interior precum și mai multe date despre Biserica Întunecată poți găsi aici.
9. Capela Sfintei Ecaterina (turcă: Azize Catherine Șapeli)
Datează din secolul al XI-lea, iar din 2019 este închisă pentru renovări necesare din cauza infiltrațiilor de apă la interior.


Fațada bisericii prezintă sculpturi ornamentate, o caracteristică rară la bisericile din Cappadocia.
În absida capelei este reprezentată celebra scenă Deisis, în care Iisus Hristos este înfățișat între Fecioara Maria și Sfântul Ioan Botezătorul. Sub această compoziție se află portretele Părinților Bisericii: Grigorie Teologul, Vasile cel Mare și Ioan Gură de Aur. În naos sunt picturi de tip panou ce-i înfățișează pe Sfântul Gheorghe călare, Sfântul Teodor, Sfânta Ecaterina și alți sfinți, precum și o scenă votivă cu donatoarea, o femeie numită Anna, din păcate deteriorată în prezent.
Pronaosul are un plan cruciform și este acoperit de o cupolă centrală. Spațiul generos adăpostește șapte morminte și două acrosolii. Naosul urmează același plan în formă de cruce și este acoperit, la rândul său, cu o cupolă. Bolțile arcuite ale brațelor transeptului pornesc dintr-o cornișă profilată în formă triunghiulară. Coloanele de colț pictate susțineau lumânări, care luminau interiorul întunecat, lipsit de ferestre. Cupola, de formă neregulată, avea o cruce în relief și se înălța deasupra unui tambur în formă de pâlnie, decorat cu nișe oarbe ce imitau ferestrele.
Poți citi mai multe despre Capela Sfintei Ecaterina aici.
10. Biserica Sandalei (turcă: Çarıklı Kilise)
Datează de la mijlocul secolului al XI-lea, iar numele ei provine de la două adâncituri în podea, aflate sub scena “Înălțării lui Iisus”, interpretate drept urmele sandalei Sale. Se presupune că biserica a fost inițial dedicată Sfintei Cruci, pe baza unor inscripții și desene cu motive de cruce.

4. Hristos Pantocrator; 5. Nașterea Domnului;
6. Adorația magilor; 7. Schimbarea la față;
8. Intrarea în Ierusalim; 9. Trădarea lui Iuda;
10, Răstignirea; 11. Botezul; 12. Înălțarea;
13. Învierea lui Lazăr; 14. Drumul Crucii;
15. Îngerul la mormânt; 16. Coborârea la iad.
Biserica Sandalei face parte dintr-un complex monastic construit într-o curte interioară puțin adâncă, iar fațada sa cu două etaje prezintă nișe oarbe și cruci malteze roșii.



Biserica se află la nivelul superior, iar o scară din piatră oferea accesul inițial la etaj. Biserica are plan în cruce greacă, cu două coloane și trei abside și nu avea pronaos.






La parter se află refectoriul bisericii cu o masă lungă de 7 m săpată în stâncă și două nișe la capete. Într-una din nișe este reprezentată “Cina cea de Taină”, iar în cea de-a doua nișă este reprezentată o cruce malteză. Băncile refectoriului s-au păstrat integral. Acest refectoriu este cel mai bine păstrat refectoriu din Cappadocia.



Mai multe despre Biserica Sandalei poți citi aici.



Chiar dacă muzeul în aer liber Göreme atrage zilnic mii de vizitatori și uneori poate părea copleșitor de aglomerat, frumusețea frescelor, măreția bisericilor rupestre și atmosfera unică a locului transformă fiecare vizită într-o experiență de neuitat. Este unul dintre acele locuri rare unde istoria, arta și spiritualitatea se împletesc atât de armonios încât merită descoperit indiferent de mulțimea din jur.
Pentru o vizită virtuală 3D la Muzeul în aer liber Göreme, poți consulta site-ul acesta.
Muzeul în aer liber Göreme este deschis zilnic, vara (1 aprilie – 31 octombrie) între orele 08:00 – 19:00 și iarna (1 noiembrie – 31 martie) între orele 08:00 – 17:00. Nu uita să ajungi cu cel puțin 1 oră înainte de închidere.
Prețul unui bilet este de 20 euro / persoană (copiii sub 6 ani au intrare gratuită, dar trebuie dovedită vârsta în baza pașaportului) și include și vizita la Biserica cu Cataramă (Buckle Church) situată în afara complexului. În cadrul muzeului se plătește intrare separată de 6 euro / persoană pentru Biserica Întunecată (Dark church) dacă se dorește și vizitarea acesteia.
În Cappadocia noi am stat în Uçhisar la Philosophy Hotel. Pentru o cameră triplă, pentru 2 adulți și 2 copii, noi am plătit 826 Euro / 9 nopți, la sfârșit de aprilie 2025. Hotelul aparține de o gazdă particulară și am avut micul dejun inclus. Camera a fost spațioasă, foarte curată și frumos aranjată.





Dacă te interesează alt tip de cazare poți căuta pe Booking.com ceva să ți se potrivească.
Mă găsești și pe Facebook, Instagram și Youtube. Nu uita să dai Like, Follow și Subscribe dacă îți place ce postez 😊.
You can also find me on Facebook, Instagram and Youtube. Don’t forget to hit Like, Follow and Subscribe if you like what I post 😊.
Acest articol conține linkuri de afiliat. Dacă faci o achiziție prin ele, eu pot primi un comision, fără costuri suplimentare pentru tine.
[…] anii 726 – 843 d.Hr. Asemănarea cu bisericile Yılanı (Sfântului Onofrie) și Barbara din Muzeul în Aer Liber Göreme sugerează ca an de construcție mijlocul secolului al XI-lea (anul 1050), această datare fiind […]
LikeLike
[…] Muzeul în aer liber Göreme (turcă: Göreme Açık Hava Müzesi) este unul dintre principalele obiective turistice ale regiunii Cappadocia și cuprinde cele mai valoroase biserici săpate în tuf vulcanic cu cele mai bine păstrate fresce. […]
LikeLike